欢迎进入新利网页版
收藏本站
|
设为首页
|
ENGLISH
证券代码:300836
首页
走进佰奥
新利网页版
产品中心
解决方案
人才招聘
联系我们
首页
走进佰奥
新利网页版
产品中心
解决方案
人才招聘
联系我们
ENGLISH
退出
当前位置:
首页
>
产品中心
>
新利(中国)官方
佰奥智造
+
技术服务
智能制造解决方案咨询
设计、组装、调试
升级、改造、维护
柔性智能装备
+
标准零组件
微型流线模组
流线模组
供料模组
机架模组
通用模组
通用标准件
通用标准设备
-
智慧金融
智能一体化档案库
金融智能金库
智能款箱
护证通鉴伪终端
+
特种机器人
主力防爆机器人
定制防爆机器人
智能相机及配套软件
其它单品类产品
智能款箱
购买
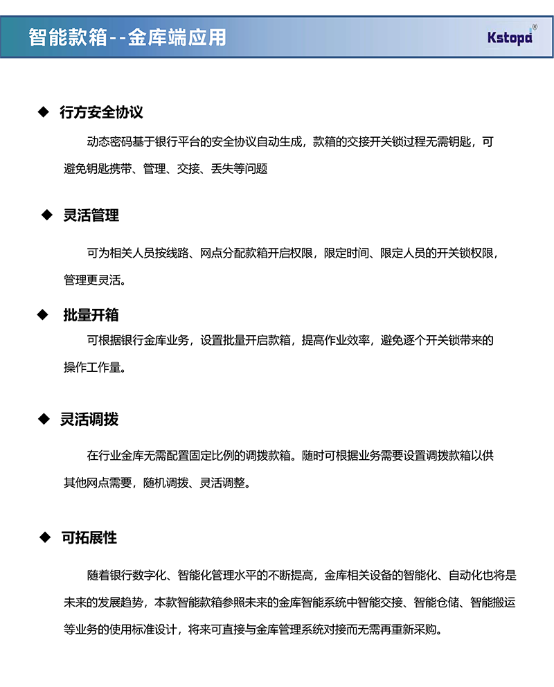
产品特点
性能参数
资料下载
智能款箱 提取码:cenb
点击下载
明博网页版入口
|
米兰官方站网页版
|
三亿体育入口
|
金年会官网
|
问鼎在线体育网
|
AB平台
|
问鼎注册平台入口
|
EMC易倍(中国)股份有限公司官网
|
雷速
|